Download the whole GECKO deep dive here. Short on time? Check out the consice version, GECKO on the run here and the point of care tools to support offering and ordering genetic testing.
Bottom line: Neurodevelopmental disorders (NDDs) are a group of conditions which include autism, global developmental delay (GDD) and intellectual disability (ID), as well as attention deficit hyperactivity disorder (ADHD), specific learning disorders (LD), and others.
An NDD may have a genetic cause, such as a genetic syndrome, or complex inheritance involving genetic susceptibility factors. An identifiable genetic etiology is more likely in those with co-occurring clinical features suggestive of a genetic condition, or those who have a family history of NDDs. Genetic testing is indicated for all:
Genetic testing is not indicated for those with isolated ADHD, LD, speech delay or other isolated NDDs. The Canadian College of Medical Geneticists’ 2023 Position Statement recommends first-tier genetic testing be initiated by non-genetics clinicians either before or at the time of referral to genetics. This includes chromosomal microarray and, in some cases, fragile X syndrome testing and genome sequencing. Identifying the genetic etiology of an NDD may provide answers for families, inform recurrence risk and medical management. Individuals with a positive result on first-tier testing benefit from referral to a genetics specialist. Negative first-tier genetic testing does not rule out the possibility of a genetic contribution and referral to a genetics specialist for consideration of second-tier testing is recommended, unless the indication for testing was isolated autism. Genetic testing may yield uncertain or unexpected results in which case a referral to a genetics specialist would be recommended. Periodic reassessment and possible re-referral to Genetics is suggested when no genetic etiology is identified using novel testing approaches. |
Note: In this resource the terms genetics and genomics are used interchangeably. For more information about these terms please see this fact sheet from the National Human Genome Research Institute.
What are neurodevelopmental disorders?
Neurodevelopmental disorder (NDD) is a term used to describe conditions that impact the development and function of the brain leading to general or specific impairments of intellectual, motor, language, and/or social skills or abilities. Onset is typically early in a child’s development, often before a child enters elementary school, and impairments can continue throughout an individual’s lifetime. Some individuals, typically those with milder presentations, may not be diagnosed until adolescence or even adulthood.
NDDs are diagnosed based on clinical criteria found in the Diagnostic and Statistical Manual of Mental Disorders-5 (DSM-5). Some NDDs are diagnosed based on a thorough developmental history and clinical examination, whereas others require the use of standardized psychometric tests.1
Figure 1. The spectrum of conditions classified as neurodevelopmental disorders (NDDs). While these are distinct diagnoses, they may share some overlapping features and NDDs are commonly seen to co-occur in an individual.
For families of children with NDDs, early diagnosis can be important to facilitate access to evidence-based interventions and enhance quality of life.2–4 Once a NDD diagnosis has been established, an etiological diagnosis can be considered. This resource will explore different NDDs and the genetic contribution to these conditions, in addition to providing information about genetic assessment for NDDs.
Autism
Autism, also referred to as autism spectrum disorder, is a complex condition which affects brain development. Autism is extremely variable and associated with a wide range of characteristics and ability levels. Each autistic individual will have unique strengths and challenges.
Core features of autism include:
-
persistent challenges with social communication and social interaction
-
presence of restricted and/or repetitive patterns of behaviours, interests, or activities1
Approximately 1 in 66 children and youth (aged 5-17) in Canada are autistic. The prevalence in individuals assigned male at birth is four times higher than in individuals assigned female at birth.5,6
A diagnosis of autism is most often made in childhood, although some individuals are not diagnosed until later in life (adolescence or adulthood). The median age at time of autism diagnosis in Canada is reported to be 3.7 years.6 A reliable diagnosis may be made as early as age 2. Early signs of autism may include limited or no eye contact, limited response to name when called, differences in play, absence of compensatory gestures (i.e. pointing), and limited joint attention (initiating, responding, or sharing interests).7
For more detailed information regarding early signs and/or the process of diagnostic assessment for autism please see the following resources:
-
Autism spectrum disorder: a guide for community physicians (Canadian Paediatric Society 2019)
-
Standards of diagnostic assessment for autism spectrum disorder (Canadian Paediatric Society), including information about diagnostic tools (ADOS-2, CARS-2, ADI-R etc.) which may be used as part of the assessment.
Neurodiversity Neurodiversity as a concept recognizes that a range of natural diversity exists in human neurodevelopment. Increasingly, there are calls from the autistic community to view autism through a neurodiversity lens. Within this framework, typical neurodevelopment is not seen as ‘correct’, instead it is neither superior nor inferior to divergent neurodevelopment. Developmental differences are seen as valuable diversity rather than as deficits. The goal of the neurodiversity movement is to promote acceptance of learning and thinking differences. This view calls for autism to be seen as an inherent and integral part of a person’s identity and experience of the world rather than as a disorder.8,9 Throughout the autistic community there are preferences on the use of person-first language (person with autism) or identity-first language (autistic person). In this resource we aim to use identity-first language in line with the voiced preferences of many members of the autistic community.10 Consider eliciting and using the preferred language of the individuals and families you work with. |
Global developmental delay and Intellectual disability
Global developmental delay (GDD) is a NDD where children present with significant delays in the attainment of milestones in at least two developmental domains. These domains include gross or fine motor, speech/language, cognition, social/personal, and activities of daily living. A diagnosis of GDD is limited to those who are under age 5 and too young to undergo standardized assessments of intellectual functioning. Significant delay is defined as at least 2 standard deviations below the mean with standardized tests.1Children with GDD often, but not always, evolve to meet diagnostic criteria for intellectual disability as they age.11
Intellectual disability (ID) is a condition that presents before 18 years of age, characterized by deficits in general mental abilities including reasoning, problem-solving, planning, abstract learning, judgement, academic learning, and learning from experience. These deficits result in impairment of adaptive functioning (social and practical skills) in comparison to individuals of the same age, gender and socio-cultural background. Intellectual disability is categorized as mild, moderate or severe.1
The global prevalence of GDD and ID is estimated to be approximately 1-3% of the pediatric population. 11,12
For more information about diagnosis, etiological assessment, and care of children and adults with GDD/ID please see:
Other NDDs
Attention deficit hyperactivity disorder (ADHD) is a NDD characterized by a persistent pattern of inattention, disorganization, and/or hyperactivity which is inappropriate for an individual’s developmental level. The resulting impairment in function impacts an individual’s social and academic/occupational activities.1
For more information regarding assessment and diagnosis of ADHD please see the following resource:
Specific learning disorders, commonly referred to as learning disorders or learning disabilities (LD), are NDDs that emerge during formal schooling. LD is characterized by persistent, specific limitations in the ability to perceive, process, or remember information accurately and/or efficiently. A specific learning disorder may impact reading, written communication, and/or mathematical skills and the impairment significantly interferes with academic achievement, occupational performance or activities of daily living. The learning difficulties experienced are not better explained by other factors (i.e. a diagnosis of ID, uncorrected vision or hearing impairment) and must significantly interfere with academic achievement, occupational performance, or activities of daily living.1
Communication disorders are a subgroup of NDDs characterized by persistent impairments in development, production, or comprehension of language across different modalities (spoken, written, sign language etc.). Included in this category are diagnoses such as language disorder, speech sound disorder, childhood-onset fluency disorder (stuttering), and social communication disorder.1
Motor disorders are another subcategory of NDDs which include developmental coordination disorder, stereotypic movement disorder, and tic disorders. Differences in acquisition and coordination of motor skills, presence of repetitive seeming movements, and tics (rapid, sudden, recurrent motor and/or vocal symptoms) are features of these conditions.1
Further information about these diagnoses can be found in the DSM-5. Genetic testing is not generally indicated for these other NDDs, without a syndromic presentation, or a family history of NDDs.
What causes neurodevelopmental disorders?
Autism
Family studies support a strong genomic contribution to autism, with high heritability and high empiric recurrence risk estimates in families.13–15Genetic causes of autism are extremely varied. Hundreds of genes are implicated in autism susceptibility.14,16–18
Most often the etiology of autism, particularly when not accompanied by other health or developmental differences, is thought to be multifactorial. In multifactorial inheritance genetic and non-genetic (i.e. environmental) susceptibility factors and their interactions contribute in an additive way to the likelihood of an individual being autistic. Rarely is a single genetic variant sufficient to cause autism. Some genetic susceptibility factors are highly penetrant, meaning they confer a very high chance of autism. Other genetic variants may confer a low or moderate susceptibility. Weaker susceptibility variants may be commonly seen in the general population.19These genetic susceptibility factors are frequently not specific to autism; thus, the same variant may also predispose to other NDDs. Environmental risk factors for autism can be of varying strength but overall are thought to contribute less to autism susceptibility than genetic factors. A multifactorial threshold “cup” model (Figure 2) has been proposed to conceptualize the multifactorial inheritance of autism.20
Figure 2. Multifactorial threshold model of autism, adapted from Hoang et al. (2018). The cup represents someone’s chance of being autistic. If their cup is full an individual is autistic. If the cup is not full an individual is not autistic. Different susceptibility factors contribute to filling the cup. The strength of a susceptibility factor is represented by the size of the circle. A strong genetic susceptibility factor confers a high chance of being autistic.20
Less often autism occurs as part of a genetic syndrome where a genetic predisposition to autism is accompanied by a distinctive pattern of co-occurring health, behavioural, learning, and/or physical features. Examples include fragile X syndrome, Rett syndrome, and Cowden syndrome. While the presence of co-occurring syndromic features does not guarantee a genetic cause will be identified, the likelihood of identifying a genetic etiology is higher in these individuals.25, 78, 79
Genetic variants contributing to autism susceptibility can be inherited from a parent or can be de novo (occurring for the first time in the autistic individual).
Types of genetic variation that contribute to autism susceptibility include chromosomal gains or losses (tiny deletions or duplications of part of a chromosome or a whole extra or missing chromosome), single gene pathogenic variants (PV) (previously called mutations), and epigenetic changes (factors that affect gene expression and activity).14,16,18,21,22
Genetic testing is recommended for all individuals with a diagnosis of autism, and the recommended testing is discussed below. Currently, clinical genetic testing for autism focuses on identifying syndromic forms and strong genetic susceptibility factors. Over 25% of autistic individuals will have an identifiable contributing genetic variant.23 In most individuals, the cause of autism remains unknown, particularly for autistic people who have no co-occurring health conditions.
Global developmental delay and Intellectual disability
There are many possible causes of GDD/ID. An etiology can be identified in about 40% to 80% of individuals.24 Causes of ID can include genetic and metabolic conditions, central nervous system malformations, illness/infection, exposure to teratogens in the prenatal environment or toxins in the postnatal environment, complications at birth (such as asphyxiation), thyroid dysfunction, head trauma during childhood, and neglect.11,25
Genetic etiologies of GDD/ID include:
-
Chromosomal abnormalities e.g. Down syndrome, 22q11.2 deletion syndrome, Williams syndrome
-
Single gene pathogenic variants (previously called mutations – difference in the DNA sequence within a gene) e.g. fragile X syndrome, Tuberous sclerosis complex
-
Mitochondrial conditions (variants in genes which affect the functioning of the mitochondria) e.g. Leigh syndrome
-
Imprinting disorders (genetic variants leading to loss or gain of gene function when only one copy of the gene – either the maternal or paternal copy – is usually expressed) e.g. Angelman syndrome
Genetic variants associated with GDD/ID could be inherited or occur de novo. Some genetic variants may be sufficient in isolation to cause GDD/ID whereas others may act as susceptibility factors for GDD/ID in a multifactorial inheritance model.26–28Both syndromic and non-syndromic genetic etiologies of GDD/ID have been identified. Genetic testing is estimated to identify a genetic etiology in over 50% of individuals with ID/GDD.23
Other Neurodevelopmental Disorders
Other NDD diagnoses, such as ADHD and LD, may have genomic contributions. Family studies have shown an increased incidence of ADHD among parents and siblings of children with ADHD compared to the general population. In addition, some genetic conditions (such as Klinefelter syndrome, 22q11.2 deletion syndrome etc.) show a higher incidence of ADHD than in the general population.29,30 There is currently limited evidence regarding the likelihood of an underlying genetic diagnosis in an individual with isolated ADHD, LD, or other isolated NDDs that are not autism and/or GDD/ID. 31
Who may benefit from a genetic assessment?
The Canadian College of Medical Geneticists (CCMG) 2023 Position Statement suggests genetic testing be offered to all:
- autistic individuals.
- individuals with unexplained GDD/ID (regardless of severity).
- individuals with an NDD and co-occurring clinical features suggestive of a genetic condition. (Table 1).
It is important to note that genetic testing is not intended to provide a diagnosis of a NDD but rather to provide a molecular etiology for the NDD. It can be an important part of the assessment of individuals with an established NDD diagnosis. 31
The chance of identifying a genetic etiology for a NDD is higher if there is a:23
- syndromic presentation with additional clinical features such as congenital anomalies or co-occurring medical conditions (Table 1).
-
family history of NDDs and/or consanguineous parents. This is particularly true if the pattern of affected individuals in the family is consistent with Mendelian inheritance (autosomal dominant, autosomal recessive, X-linked). For example, multiple affected siblings of unaffected consanguineous parents, or multiple affected individuals assigned male at birth who are related through the maternal line.
Table 1. Clinical features that may be suggestive of a genetic syndrome for individuals with neurodevelopmental disorders.31
Clinical feature |
Description |
Dysmorphic features |
Visible morphological findings that differ from those commonly seen in the general population of the same genetic ancestry. For example, hypertelorism (wide-spaced eyes) and syndactyly |
Congenital malformation |
A non-progressive morphological anomaly of an organ or body part that is present at birth. For example: cleft palate, tetralogy of Fallot |
Abnormal head size |
Occipitofrontal circumference less than or greater than two standard deviations from the mean for age, sex and ethnicity. i.e. microcephaly and macrocephaly |
Unexplained growth abnormalities |
Growth parameters greater or less than two standard deviations from the mean for age, sex and ethnicity, particularly if parental heights are within the normal range. For example, postnatal failure to thrive, short stature, or overgrowth |
Additional medical co-morbidities |
Medical conditions, particularly when multiple or uncommon, that are not expected to be present secondary to the NDD itself. For example, sensorineural hearing loss, vision impairment, renal disease, epilepsy, ataxia, and neuromotor deficits |
Features suggestive of an inherited metabolic condition |
Developmental plateau/regression and an abnormal neurological exam, altered level of consciousness (especially if episodic), movement disorder (ataxia, tremor, dystonia, myoclonus), MRI/MRS brain abnormality, splenomegaly, hepatosplenomegaly, specific avoidance of high protein foods, ophthalmological findings (cataracts, dislocated lens, retinopathy, corneal depositions, cherry red spot), seizures, abnormal tone (hypotonia or spasticity), coarse facial features, skeletal abnormalities on X-ray |
Genetic testing for individuals with a NDD is best initiated as early as possible after diagnosis to support clinical management. The value of timely genetic testing may be higher for younger children, as parents may find the results important for family planning.31 Some older individuals (e.g. adults, adolescents) with an established NDD diagnosis may never have had a genetic evaluation.32 Re-evaluation is recommended if an affected individual with no identified genomic change has not been tested or evaluated in 5 years or more.33
![]() |
Genetic testing is not suggested for persons with NDDs other than autism, GDD, or ID when no other clinical or family history features suggestive of a genetic condition are present. This includes isolated ADHD, LD, or speech delay. Current understanding of the genetic contribution to these conditions, when isolated, is limited and the diagnostic yield of genetic testing is unclear. If an individual has features suggestive of a possible genetic condition (Table 1) or a family history of NDDs, referral to a genetics specialist is suggested.30 |
What genetic testing is recommended for neurodevelopmental disorders?
A tiered approach to genetic testing for autism, GDD, and ID is proposed by the CCMG. As the demand for genetic specialist consultations is high, and wait times for non-urgent referrals in these specialist clinics are often long, the CCMG 2023 Position Statement suggests that first-tier genetic tests be arranged prior to or concurrently with a referral to a genetics specialist.31 Referral criteria across the country are variable, with some genetics centres in Canada requiring first-tier testing be arranged before referral to their service.
The proposed role of a clinical geneticist in the care of individuals with NDDs is primarily to determine whether second-tier genetic testing is indicated and/or to ensure that the individual and family have an opportunity to discuss the significance of a variant identified on first-tier genetic testing.31
Genetic centres will often expedite an assessment for individuals referred with a new genetic finding. Including as much documentation as possible is helpful to best triage that referral and ensure a individual’s appointment with genetics is as beneficial as possible e.g. copy of previous investigations, consult notes, genetic test results, developmental assessment. The geneticist will typically make recommendations regarding follow-up care if a genetic diagnosis is made.
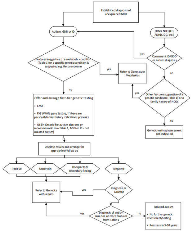
Figure 3 summarizes the suggested pathway for genetic testing following diagnosis of a NDD.
Upfront referral to clinical genetics (without any first-tier investigations) may be indicated for:30
- Individuals with a history and/or physical examination which is highly suspicious for a specific genetic condition, i.e. a two-year-old assigned female at birth with GDD who presents with developmental regression and hand wringing which are characteristic of Rett syndrome.
- Individuals who have not had any genetic investigations because first-tier testing cannot be organized by non-genetics clinicians in a particular region OR where a non-genetics clinician is not comfortable offering this testing AND it is not a requirement for referral to the local genetics centre.
- Individuals with a family history of a known or suspected genetic syndrome associated with NDDs who are requesting genetic counselling about recurrence and/or inheritance.
Genetics centres across Canada often have a genetic counsellor and/or geneticist on-call or geneticist available through eConsult to answer questions. Consult with Genetics if you have questions regarding whether first-tier testing or an assessment in Genetics is indicated.
For more information about organizing the first tier genetic/genomic tests described below please see our Point of Care tool on this subject (coming soon!). A tiered approach to genetic testing for autism, GDD, and ID is proposed by the CCMG. As the demand for genetic specialist consultations is high, and wait times for non-urgent referrals in these specialist clinics are often long, the CCMG 2023 Position Statement suggests that first-tier genetic tests be arranged prior to or concurrently with a referral to a genetics specialist.31 Referral criteria across the country are variable, with some genetics centres in Canada requiring first-tier testing be arranged before referral to their service.
The proposed role of a clinical geneticist in the care of individuals with NDDs is primarily to determine whether second-tier genetic testing is indicated and/or to ensure that the individual and family have an opportunity to discuss the significance of a variant identified on first-tier genetic testing.31
Genetic centres will often expedite an assessment for patients referred with a new genetic finding. Including as much documentation as possible is helpful to best triage that referral and ensure a patient’s appointment with genetics is as beneficial as possible e.g. copy of previous investigations, consult notes, genetic test results, developmental assessment. The geneticist will typically make recommendations regarding follow-up care if a genetic diagnosis is made.
Figure 3 summarizes the suggested pathway for genetic testing following diagnosis of a NDD.
Upfront referral to clinical genetics (without any first-tier investigations) may be indicated for:30
-
Individuals with a history and/or physical examination which is highly suspicious for a specific genetic condition, i.e. a two-year-old assigned female at birth with GDD who presents with developmental regression and hand wringing which are characteristic of Rett syndrome.
-
Individuals who have not had any genetic investigations because first-tier testing cannot be organized by non-genetics clinicians in a particular region OR where a non-genetics clinician is not comfortable offering this testing AND it is not a requirement for referral to the local genetics centre.
-
Individuals with a family history of a known or suspected genetic syndrome associated with NDDs who are requesting genetic counselling about recurrence and/or inheritance.
Genetics centres across Canada often have a genetic counsellor and/or geneticist on-call or geneticist available through eConsult to answer questions. Consult with Genetics if you have questions regarding whether first-tier testing or an assessment in Genetics is indicated.
GECKO point of care tools are available to facilitate discussion of genetic testing and explain how to order genetic testing, including links to laboratories and requisitions across Canada.
Resources for clinicians>Neurogenomics >Neurodevelopmental disorders
First-tier Genetic Tests
Chromosomal microarray
Chromosome imbalances occur when an individual has extra or missing regions of genetic material. Chromosomal microarray (CMA) is a test used to detect gains and losses in the amount of chromosomal material. The types of variation detected by CMA include copy number variants (CNVs) and most aneuploidies. CNVs are small gains of chromosomal material called microduplications, and small losses of chromosomal material called microdeletions e.g. 22q11.2 deletion syndrome. Aneuploidy refers to a difference in the number of whole chromosomes e.g. trisomy 21 (Down syndrome).
CMA is widely available and generally can be ordered by a variety of physicians. In many provinces this testing is performed by hospital-based genetics laboratories. It is usually done on a blood sample. Ordering CMA typically requires a specific requisition which can often be found on your local Genetics laboratory’s website. You can also contact the laboratory for guidance.
The diagnostic yield of CMA for NDDs is summarized in Table 2.
Table 2. Diagnostic yield of chromosomal microarray for various NDDs.23
Condition |
Diagnostic yield (%) |
ID/GDD |
10-30% |
Non-syndromic autism |
4-5% |
Autistic individuals with syndromic features |
Up to 25% |
|
CMA has a much higher detection rate than a traditional karyotype in individuals with GDD/ID and autism. First-tier genetic testing for chromosomal causes of NDDs should be done using CMA and not karyotype. A karyotype might be used in limited clinical situations where a specific numerical or structural chromosomal condition, such as Down syndrome, is suspected. |
CMA cannot detect all genetic differences, such as the repetitive DNA sequences causing fragile X syndrome (FXS), balanced chromosome rearrangements where there is no gain/loss of DNA but gene function may be impacted, or methylation differences as seen with Angelman syndrome. Other limitations of CMA may exist depending on the specific technology used.23
As CMA cannot detect all types of genetic variation, additional genetic testing may be indicated for a comprehensive genetic assessment of NDDs. If an individual meets criteria for consideration of FXS testing (see below), specific testing of the FMR1 gene is indicated. If an individual has a negative CMA result, referral to genetics for consideration of additional testing may still be indicated (Figure 3).
For more information regarding CMA please see our GECKO on the run resource on CMA
Fragile X Syndrome Testing
Fragile X syndrome (FXS) is one of the most common inherited causes of ID. FXS results when the FMR1 gene is inactivated due to expansion of a repetitive sequence (CGG) in the gene. It is an X-linked condition. FXS can affect individuals regardless of sex, although those assigned male at birth are usually more severely affected. In individuals assigned female at birth, the clinical presentation of FXS is highly variable, with intelligence ranging from normal to moderate ID.34
FXS testing is currently not recommended for autistic individuals or for individuals with GDD or ID if they do not have a clinical presentation or family history suggestive of the condition.31
If there is clinical suspicion of FXS in an individual with a NDD, based on clinical features or family history, a non-genetics clinician who is comfortable doing so can initiate FXS testing (in most provinces).
Currently it is recommended that individuals presenting with GDD/ID or who are autistic and have one or more of the following be offered FXS testing:31
-
Macro-orchidism
-
Relative or mild macrocephaly
-
Specific facial features: large or prominent ears, long or narrow face, tall forehead, high arched palate, prominent jaw
-
Connective tissue findings: soft velvety hands, redundant skin on dorsum of hands, hyperextensible joints, pes planus, mitral valve prolapse
-
Behavioural features: autistic features, hyperactivity, shyness, gaze avoidance, hand biting, tactile defensiveness and anxiety
-
Maternal relatives with GDD, ID or who are autistic
-
Maternal relatives assigned female at birth with premature menopause or ovarian insufficiency
-
Maternal relatives with adult-onset tremor, ataxia, or parkinsonism
-
Maternal relatives with a known diagnosis of FXS or FXS related condition
FXS can only be detected by a targeted single gene test and not by CMA or other genetic testing methods. Testing is typically done on a blood sample. A specific requisition is usually needed to order this test. Requisitions can often be found on your local Genetics laboratory’s website. You can also contact the laboratory for guidance.
It is estimated that 2.2%-2.5% of those assigned male at birth with NDDs and 1.3-1.6% of those assigned female at birth with NDDs have FXS. The diagnostic yield of FXS testing is higher when physical and/or behavioural features or family history listed above are present. No single individual will have all the features of FXS, and some features (such as long face, large ears, and macro-orchidism) are more common after puberty.
Metabolic/biochemical testing
Metabolic testing typically involves blood and urine testing to detect the presence or absence of biochemical markers that can lead to a diagnosis of an inherited metabolic condition. Inherited metabolic conditions are a group of genetic conditions that can present with NDDs as part of their clinical spectrum. These conditions are individually rare and most individuals with an inherited metabolic condition will have other suggestive features in addition to a NDD.
Biochemical screening is not suggested for all individuals with NDDs. Individuals with a NDD and ‘red flags’ of an inherited metabolic condition (Table 1) should be referred for a consultation with a metabolic/genetic specialist as soon as possible as some inherited metabolic conditions are treatable. Consideration should also be given to those who did not undergo newborn screening for inherited metabolic conditions.33
Based on individual comfort level, non-genetics clinicians can consider ordering targeted metabolic testing for individuals with suggestive features (Table 1) while an individual is waiting for a specialist consultation. For a review of the biochemical screening tests to be ordered for specific presentations please see the 2023 CCMG Position Statement.
Genome sequencing
See below. Across Canada, genome sequencing (GS) is currently considered a second-tier test but it’s likely that some provinces, like Ontario, will move toward GS as a first-tier test.
Second-tier Genetic Tests
Clinical geneticists may offer comprehensive multigene panels or genome sequencing (ES)(genome-wide or exome sequencing) as second-tier investigations for individuals with NDDs. Multigene panels and genome sequencing are two different testing strategies currently used to investigate rare single gene causes of NDDs.
A multigene panel looks for meaningful sequence variants within a collection of genes associated with a specific clinical presentation (e.g. an epilepsy gene panel where each gene is associated with epilepsy as part of the clinical presentation).
Genome sequencing (GS) is a genomic test that reads through each of the small DNA building blocks (bases) of all the genes in the genome to identify variations in the sequence as compared to reference databases. There are two types of genome sequencing: exome sequencing, which reads through the base pairs of only the coding region of each gene (exons, about 1-2% of the genome); genome-wide sequencing, which reads through every base pair of each entire gene, both coding (exon) and non-coding regions (intron).
Exome sequencing has been reported to outperform CMA as a first-tier test with a higher diagnostic yield, (31% for isolated NDD, and 53% for the NDD plus associated conditions)34. Genome-wide sequencing has been shown to further increase the diagnostic yield and allows for a more efficient workflow, eliminating the need to integrate information from multiple genetic tests35.
In Ontario, GS is recommended as a first-tier test, in addition to CMA or FXS (if indicated), for those with (1) global developmental delay, (2) intellectual disability or (3) autism plus at least one clinical feature that may be suggestive of a genetic syndrome (Table 1). Those with isolated autism or an another NDD plus at least one clinical feature suggestive of a genetic syndrome (Table 1) would follow the testing/care pathway outlined in Figure 3.
Currently, GS can be ordered by geneticists and neurodevelopmental specialists as per Provincial Guidance Document.
Test ordering for GS can be complicated, including informed consent and coordination of samples (obtaining samples from parents, when possible, significantly improves the diagnostic yield of the test). Further direction about test ordering can be found on Genome-wide Sequencing Ontario’s site. Additionally, there is a clinical navigation service available to support non-genetics clinicians in Ontario when offering and ordering genetic tests such as GS.
Email: gcConnect@ontariohealth.ca
Telephone: 1-844-564-4363 (GENE) or 437-317-1057

Figure 3. Genetic investigations following diagnosis of an unexplained neurodevelopmental disorder
(NDD). GDD – global developmental delay; ID – intellectual disability; LD – learning disorder; ADHD – attention deficit hyperactivity disorder; CMA – chromosomal microarray; FXS – fragile X syndrome; GS – genome sequencing.
See Table 1 and FXS testing indications below.
For quick reference, Table 1 and indications to consider fragile X syndrome (FXS) testing are below.
Table 1. Clinical features that may be suggestive of a genetic syndrome for individuals with neurodevelopmental disorders.31
Clinical feature | Description |
Dysmorphic features | Visible morphological findings that differ from those commonly seen in the general population of the same genetic ancestry. For example, hypertelorism (wide-spaced eyes) and syndactyly |
Congenital malformation | A non-progressive morphological anomaly of an organ or body part that is present at birth. For example: cleft palate, tetralogy of Fallot |
Abnormal head size | Occipitofrontal circumference less than or greater than two standard deviations from the mean for age, sex and ethnicity. i.e. microcephaly and macrocephaly |
Unexplained growth abnormalities | Growth parameters greater or less than two standard deviations from the mean for age, sex and ethnicity, particularly if parental heights are within the normal range. For example, postnatal failure to thrive, short stature, or overgrowth |
Additional medical co-morbidities | Medical conditions, particularly when multiple or uncommon, that are not expected to be present secondary to the NDD itself. For example, sensorineural hearing loss, vision impairment, renal disease, epilepsy, ataxia, and neuromotor deficits |
Features suggestive of an inherited metabolic condition | Developmental plateau/regression and an abnormal neurological exam, altered level of consciousness (especially if episodic), movement disorder (ataxia, tremor, dystonia, myoclonus), MRI/MRS brain abnormality, splenomegaly, hepatosplenomegaly, specific avoidance of high protein foods, ophthalmological findings (cataracts, dislocated lens, retinopathy, corneal depositions, cherry red spot), seizures, abnormal tone (hypotonia or spasticity), coarse facial features, skeletal abnormalities on X-ray |
Currently it is recommended that individuals presenting with GDD/ID or who are autistic and have one or more of the following be offered FXS testing:31

What are the benefits and considerations of genetic testing for neurodevelopmental disorders?
Benefits
Causal explanation: a genetic diagnosis may provide a causalexplanation for why an individual developed a NDD. For families this may be very meaningful. Knowing the cause can relieve parental guilt and provide reassurance. A positive genetic test result has also been shown to promote acceptance of the NDD diagnosis.
Inform prognosis: a genetic diagnosis can aid families and health care practitioners in preparing for an individual’s future care and needs. A better understanding of a child’s needs, gained from a genetic diagnosis, may improve the quality of life for families.36
Inform medical care: for a small subset of individuals a genetic diagnosis can be very impactful as it can inform medical care. This includes:
-
Facilitating targeted surveillance for other health conditions known to be associated with the genetic variant. For example, in the case of Cowden syndrome, in addition to autism susceptibility, affected individuals and possibly their family members may be at higher risk for benign and malignant tumours of the thyroid, breast, and endometrium, as well as hamartomatous intestinal polyps. Specific surveillance guidelines can be applied.
-
Facilitating tailored disease-specific therapies.37 This is a less common outcome, but an emerging area of medicine for this population. Examples include participating in ongoing clinical trials of potential therapies for fragile X syndrome, dietary restriction or liver transplant in individuals with urea cycle disorders with the aim of preventing further neurodevelopmental deterioration.
-
Identifying other family members at risk for health problems and potentially offering management options. For example, in fragile X syndrome, pre-mutation carriers have the potential to develop fragile X-associated tremor/ataxia syndrome in adulthood and those assigned female at birth have an increased risk of primary ovarian insufficiency.
Recurrence risk information: a genetic diagnosis may allow more accurate recurrence risk (RR) counselling for families, depending on how the responsible genetic variant is inherited (Table 3).
In the absence of an identifiable genetic etiology, a RR range can be given to families based on empirical studies (Table 3).RR may vary depending on the severity of the condition in the affected family member(s), the number of affected family members, the sex assigned at birth of the affected family member(s), and the degree of relationship with the affected family member(s).
Identify support resources: a genetic diagnosis may also allow identification of condition-specific support resources for individuals and families. While most genetic conditions are relatively rare, families around the world with a rare condition may connect via the internet. Individuals and their families can share experiences, learn about natural history/ prognosis of a condition in others, and get advice. Many families obtain information about the latest research developments from such networks.
Table 3. Possible recurrence risk (RR) estimates in various scenarios.39
Diagnosis |
Sibling RR |
Isolated autism without a known genetic diagnosis13,15 |
For couples who have one autistic child with no known etiology, the chance for each of their subsequent children to be autistic is about 10-19%. When two or more siblings in one family are autistic, the RR in other siblings is approximately 25-50%. |
Isolated ID/GDD without a known genetic diagnosis |
For parents of an individual with severe unexplained ID and no other family history of ID, the chance another child has ID is approximately 3% and is higher for siblings assigned male at birth than for those assigned female at birth. |
Isolated ADHD without a known genetic diagnosis40 |
For parents of a child with ADHD the chance of another child being diagnosed with ADHD is approximately 12%. |
Autosomal recessive condition |
25% |
Autosomal dominant condition |
50% if one parent is also affected. No increased risk if the parents are tested for the specific condition and are both negative. |
X-linked condition
|
50% RR when the mother is a carrier of the genetic variant |
De novo condition (a new gene variant in the affected individual, not inherited from either parent) |
Generally <1% though this estimate may vary based on the specific condition.
|
Considerations
Genetic testing may not provide an explanation for an individual’s NDD diagnosis. Not all individuals will have an identifiable genetic diagnosis. Individuals and families with the expectation of receiving a genetic diagnosis may feel disappointed.
Genetic testing will not find all genetic variants that cause disease. Due to limitations in our knowledge and technology, a negative result does not rule out the possibility of a genetic contribution, nor does it eliminate the possibility of having another child with a NDD.
Genetic testing results may not provide information about prognosis or medical management even when a genetic explanation is found.
Learning about genetic testing results can be emotionally challenging. A variety of reactions to genetic testing have been reported including anger, sadness, or anxiety. An inherited cause of a NDD may produce feelings of parental guilt. A negative result or VUS may be disappointing or frustrating, particularly if there has been a long search for the cause, or if a genetic diagnosis could provide valuable clinical information or access to resources. Some individuals who receive a positive result worry about the stigma associated with a genetic diagnosis.41
In a recent study (Byres et al. 2023) autistic adults voiced reservations regarding the use of genetic testing for isolated autism, particularly in the pediatric context where an individual is unable to consent to testing themselves and instead the choice is made by their parent/guardian. Concerns included the potential for discrimination against the autistic community at large (i.e. Genetic test results used for the prevention of autism). Byres et al. propose consideration could be made to defer genetic testing until an autistic individual is old enough to participate in the decision given the low likelihood a genetic testing result leads to time-sensitive medical benefits.41
Risk or susceptibility variants with lower penetrance (i.e. those which confer a weaker chance of the condition) may be difficult to interpret. A genetic result may not entirely explain someone’s clinical presentation. It may also be difficult to provide a recurrence risk. The chance of passing on the genetic variant may be easy to quantify, but the specific risk for a NDD diagnosis is more elusive as other genetic and non-genetic factors may be involved (i.e. multifactorial cup model). An additional challenge lies in predicting the clinical presentation in another individual given the variability in presentation that is seen with many genetic NDD susceptibility factors. A specific genetic variant may predispose an individual to several different NDDs (e.g. autism, GDD/ID) and can present differently in each individual, even those in the same family.20
The significance of the result may be uncertain. The impact of all possible genetic variation is not understood. Genetic testing can identify variants of uncertain clinical significance. This type of result can neither confirm nor rule out a specific genetic etiology. Some individuals and families may find the uncertainty associated with this type of result distressing.
It is possible to receive an unexpected result. Misattributed parentage or consanguinity may be suspected. Occasionally, a result does not explain an individual’s NDD phenotype but may have other health implications (such as a microdeletion including the BRCA2 gene which may play a role in lifetime cancer risk) for an individual or their family members.
Information discovered may have implications for the health of relatives. In some families, this may have a negative impact on family dynamics.
Results may impact the ability to obtain life, long-term care, or disability insurance.
In Canada, a Genetic Non-Discrimination law protects Canadians and their genomic information. Some key points of the law are that it prohibits:42
-
Providers of goods and services (including insurance companies) from requesting or requiring a genetic or genomic test be performed and from requesting or requiring the disclosure of genetic or genomic test results, either past or future.
-
Federally regulated employers from using genetic or genomic test results in decisions about hiring, firing, job assignments, or promotions.
What do the results of first-tier genetic investigations mean?
Possible results from chromosomal microarray (CMA) or genomic sequencing (GS)
Positive result:
A pathogenic or likely pathogenic variant was identified.
The genetic variant in that gene or region of the genome is known to be associated with the NDD for which genetic testing was done. This result demonstrates the likely genetic etiology of the individual’s clinical NDD diagnosis. Relatives can often have genetic testing for this familial variant. The genetic variant may be associated with a genetic syndrome with possible co-occurring conditions or might act as a susceptibility factor for one or multiple NDDs. The clinical presentation resulting from susceptibility factors can be variable and is likely influenced by other genetic and environmental factors. Detection of susceptibility variants in an individual with a NDD may only partially explain their NDD diagnosis or may present differently in another individual the same variant. Referral to Genetics for counselling is indicated.
Negative (uninformative) result:
A genetic diagnosis was not identified.
While no clinically relevant variants were identified by the test performed, this does not rule out the possibility of a genetic contribution to an individual’s NDD. If the NDD diagnosis remains unexplained, referral to Genetics for further investigations may be indicated in some clinical scenarios (Figure 3). Alternatively, periodic re-assessment might be indicated.
Possible explanations for a negative genetic test result include:
-
The cause is not genetic, or there is no strong genetic susceptibility factor. Most NDDs are multifactorial. If the contributing genetic factors are each individually weak (meaning that they each only contribute a small amount to NDD susceptibility) these likely won’t be identified with standard clinical genetic testing.
-
The cause may still be genetic, but the test that was done has not identified the cause. Either the test performed did not look at the gene that is linked with the condition (e.g. CMA for a single gene disorder), or the gene linked with the condition was examined, but the specific variant in that gene cannot be found using current technology/testing methods, or the genetic cause of the NDD is not yet discovered.
Unclear/ uncertain result also known as a variant of uncertain significance (VUS):
A genetic variant is identified but the genetic laboratory currently cannot confidently determine if the specific genetic variant identified is pathogenic or benign, as the available evidence may be insufficient or conflicting.
No changes to medical management are indicated. Family members are typically not offered genetic testing for a VUS. This type of result generally benefits from interpretation by a clinical geneticist and may warrant additional investigations. Occasionally additional clinical information and/or family segregation data may provide clarity. Sometimes there is no further testing that will clarify the uncertain result at this time, or a variant’s significance may remain unclear even after further investigation. Over time, as more is known about the identified genetic variant, such as further population or functional data, the variant’s significance may become clearer. This is why periodic re-assessment of a VUS is typically recommended. The timeline suggested for variant re-assessment may vary and would be determined by the geneticist. Re-classification of a VUS could mean the variant is now determined to be considered either pathogenic or benign. It is important to note that VUS are reported with significantly higher frequency in those of non-European ancestry (e.g. Hispanic, African, Asian and Pacific Islander). This has to do with the lack of diversity in clinical and research contexts and the under-representation of non-European groups in genomic databases that are used for interpretation by laboratories.43
Unexpected result also known as an incidental finding:
Rarely, a genetic variant may be identified that is not related to the reason for testing (an individual’s clinical features and/or medical history) but still has relevance for them and/or their relatives’ current or future health or may have reproductive implications. In addition, occasionally, genetic testing may reveal unexpected family relationships. For example, genetic testing may detect evidence that parents are biologically related, and ES, specifically, may show evidence of misattributed parentage. Referral to Genetics to discuss an unexpected result would be indicated.
Possible results from Fragile X Syndrome (FXS) testing23
Negative:
A CGG repeat length of 5-44 is considered normal. An individual does not have FXS or an FMR1-related condition. They are not at increased risk of having a child with FXS.
Intermediate repeat length:
A CGG repeat length of 45-54 is considered intermediate. The individual does not have FXS or another FMR1-related condition (e.g. fragile X associated tremor and ataxia, fragile X associated primary ovarian insufficiency). Further expansion of the CGG repeat length can occur in future generations. An individual with an intermediate repeat length has a chance to have a child who is a premutation carrier and is at increased risk for fragile X associated tremor/ataxia syndrome and/or fragile X- associated ovarian insufficiency. However, expansion to a size sufficient to cause FXS would not be expected to occur in one generation. As such, individuals with an intermediate repeat length are not considered at increased risk of having a child with FXS.
Premutation repeat length:
Individuals with a CGG repeat length of 55-200 are considered “premutation carriers”. They do not have FXS, and this result would not explain a personal history of a NDD. They may be at increased risk for fragile X associated tremor/ataxia syndrome and/or fragile X- associated ovarian insufficiency. Further expansion of the CGG repeat to full expansion length may occur during oogenesis. Thus, those assigned female at birth who carry a premutation have an increased chance to have a child with FXS. Referral to Genetics for counselling regarding this result and its implications is indicated.
Full expansion:
Repeat lengths >200 are associated with FXS. Referral to Genetics for counselling regarding this result and its implications is indicated.
Most provincial genetic laboratories will have board-certified genetic counsellors who can answer questions about genetic test results.
Surveillance and management recommendations
Surveillance and management of individuals with ID/GDD or autistic people with syndromic features/co-occurring conditions vary depending on the individual’s clinical presentation and what, if any, genetic diagnosis is made. Connect with your local genetics specialist for guidance.
For guidance on medical management of autistic individuals please see the Canadian Paediatric Society Guidelineswhich outline treatments and interventions and their effectiveness.
Management may be coordinated through the geneticist, family physician or other specialist, depending on the condition, the needs of the individual, and the available resources.
If no etiology is determined, periodic reassessment in Genetics may be recommended.
Resources for primary care practitioners
General Information About Neurodevelopmental disorders [Accessed Sept 2025]
-
Autism spectrum disorder: A guide for community physicians (Canadian Paediatric Society)
-
Tools for primary care of adults with intellectual and developmental disabilities (Surrey Place)
Genetic/genomic resources[Accessed Sept 2025]
Resources to share with families and persons with neurodevelopmental disorders
NDD resources[Accessed Sept 2025]
-
Autism spectrum disorder: what you need to know – Caring for Kids (Canadian Paediatric Society)
-
Advocacy Tool Kit for parents of children and youth with ASD and other NDDs (Holland Bloorview)
Managing Autism as a College Student (Registerednursing.org)
Resources for genetic conditions[Accessed Sept 2025]
General resources [Accessed Sept 2025]
References
1. American Psychiatric Association. Diagnostic and Statistical Manual of Mental Disorders. (American Psychiatric Association, 2013). doi:10.1176/appi.books.9780890425596.
2. Estes, A. et al. Long-Term Outcomes of Early Intervention in 6-Year-Old Children With Autism Spectrum Disorder. J Am Acad Child Adolesc Psychiatry 54, 580–587 (2015).
3. Cavonius-Rintahaka, D., Roos, M., Gillberg, C., Billstedt, E. & Aho, A. L. Randomized Clinical Trial Comparing Dialogical Family Guidance with Ordinary Clinical Treatment for Families with a Child with Neurodevelopmental Disorders. Adv Neurodev Disord 6, 36–52 (2022).
4. Belanger, S., Andrews, D., Gray, C., Korczak, D. & Canadian Paediatric Society Mental Health and Developmental Disabilities Committee. ADHD in children and youth: Part 1—Etiology, diagnosis, and comorbidity | Canadian Paediatric Society. Paediatr Child Health 23, 447–453 (2018).
5. Ofner, M. et al. Autism Spectrum Disorder Among Children and Youth in Canada 2018: A Report of the National Autism Spectrum Disorder Surveillance System. https://www.canada.ca/en/public-health/services/publications/diseases-conditions/autism-spectrum-disorder-children-youth-canada-2018.html#a1-1 (2018).
6. Public Health Agency of Canada. Autism spectrum disorder: Highlights from the 2019 Canadian health survey on children and youth. https://www.canada.ca/en/public-health/services/publications/diseases-conditions/autism-spectrum-disorder-canadian-health-survey-children-youth-2019.html#a3.1 (2022).
7. Zwaigenbaum, L., Brian, J. A. & Ip, A. Early detection for autism spectrum disorder in young children. Paediatrics and Child Health (Canada) 24, 424–432 (2019).
8. Pellicano, E. & den Houting, J. Annual Research Review: Shifting from ‘normal science’ to neurodiversity in autism science. J Child Psychol Psychiatry 63, 381–396 (2022).
9. Kapp, S., Gillespie-Lynch, K., Sherman, L. & Huntman, T. Deficit, difference, or both? Autism and neurodiversity. Dev Psychol 49, 59–71 (2013).
10. Bury, S. M., Jellett, R., Spoor, J. R. & Hedley, D. “It Defines Who I Am” or “It’s Something I Have”: What Language Do [Autistic] Australian Adults [on the Autism Spectrum] Prefer? J Autism Dev Disord 53, 677–687 (2023).
11. Moeschler, J. B. et al. Comprehensive Evaluation of the Child With Intellectual Disability or Global Developmental Delays. Pediatrics 134, e903–e918 (2014).
12. Maulik, P. K., Mascarenhas, M. N., Mathers, C. D., Dua, T. & Saxena, S. Prevalence of intellectual disability: A meta-analysis of population-based studies. Res Dev Disabil 32, 419–436 (2011).
13. Ozonoff, S. et al. Recurrence Risk for Autism Spectrum Disorders: A Baby Siblings Research Consortium Study. Pediatrics 128, e488–e495 (2011).
14. Genovese, A. & Butler, M. G. The Autism Spectrum: Behavioral, Psychiatric and Genetic Associations. Genes vol. 14 Preprint at https://doi.org/10.3390/genes14030677 (2023).
15. Schaefer, G. B. Clinical genetic aspects of ASD spectrum disorders. International Journal of Molecular Sciences vol. 17 Preprint at https://doi.org/10.3390/ijms17020180 (2016).
16. Thapar, A. & Rutter, M. Genetic Advances in Autism. J Autism Dev Disord 51, 4321–4332 (2021).
17. Rolland, T. et al. Phenotypic effects of genetic variants associated with autism. Nat Med (2023) doi:10.1038/s41591-023-02408-2.
18. Grove, J. et al. Identification of common genetic risk variants for autism spectrum disorder. Nat Genet 51, 431–444 (2019).
19. Robinson, E. B. et al. Genetic risk for autism spectrum disorders and neuropsychiatric variation in the general population. Nat Genet 48, 552 (2016).
20. Hoang, N., Cytrynbaum, C. & Scherer, S. W. Communicating complex genomic information: A counselling approach derived from research experience with Autism Spectrum Disorder. Patient Education and Counseling vol. 101 352–361 Preprint at https://doi.org/10.1016/j.pec.2017.07.029 (2018).
21. Bai, D. et al. Association of Genetic and Environmental Factors With Autism in a 5-Country Cohort. JAMA Psychiatry 76, 1035 (2019).
22. Kreiman, B. L. & Boles, R. G. State of the Art of Genetic Testing for Patients With Autism: A Practical Guide for Clinicians. Semin Pediatr Neurol 34, 100804 (2020).
23. Savatt, J. M. & Myers, S. M. Genetic Testing in Neurodevelopmental Disorders. Front Pediatr 9, 526779 (2021).
24. Belanger, S., Caron, J. & Canadian Paediatric Society Mental Health and Developmental Disabilities Committe. Evaluation of the child with global developmental delay and intellectual disability | Canadian Paediatric Society. Paediatr Child Health 23, 403–410 (2018).
25. Leonard, H. et al. A systematic review of the biological, social, and environmental determinants of intellectual disability in children and adolescents. Front Psychiatry 13, (2022).
26. Vissers, L. E. L. M., Gilissen, C. & Veltman, J. A. Genetic studies in intellectual disability and related disorders. Nat Rev Genet 17, 9–18 (2016).
27. Maia, N., Nabais Sá, M. J., Melo-Pires, M., de Brouwer, A. P. M. & Jorge, P. Intellectual disability genomics: current state, pitfalls and future challenges. BMC Genomics 2021 22:1 22, 1–17 (2021).
28. Karam, S. M. et al. Genetic causes of intellectual disability in a birth cohort: A population-based study. Am J Med Genet A 167, 1204–1214 (2015).
29. Balogh, L., Pulay, A. J. & Réthelyi, J. M. Genetics in the ADHD Clinic: How Can Genetic Testing Support the Current Clinical Practice? Front Psychol 13, 751041 (2022).
30. Grimm, O., Kranz, T. M. & Reif, A. Genetics of ADHD: What Should the Clinician Know? Current Psychiatry Reports vol. 22 Preprint at https://doi.org/10.1007/s11920-020-1141-x (2020).
31. Carter, M. T. et al. Genetic and metabolic investigations for neurodevelopmental disorders: position statement of the Canadian College of Medical Geneticists (CCMG). J Med Genet 60, 523–532 (2023).
32. Simon, J. et al. The diagnostic journey of genetically defined neurodevelopmental disorders. J Neurodev Disord 14, (2022).
33. Carter, M. T., Cloutier, M., Tsampalieros, A. & Webster, R. Genetic and metabolic investigations for individuals with neurodevelopmental disorders: A survey of Canadian geneticists’ practices. Am J Med Genet A 185, 1757–1766 (2021).
34. Srivastava S, et al. Meta-analysis and multidisciplinary consensus statement: exome sequencing is a first-tier clinical diagnostic test for individuals with neurodevelopmental disorders. Genet Med. 2019 Nov;21(11):2413-2421. doi: 10.1038/s41436-019-0554-6. Epub 2019 Jun 11. Erratum in: Genet Med. 2020 Oct;22(10):1731-1732. doi: 10.1038/s41436-020-0913-3.
35. van der Sanden BPGH, et al. The performance of genome sequencing as a first-tier test for neurodevelopmental disorders. Eur J Hum Genet. 2023 Jan;31(1):81-88. doi: 10.1038/s41431-022-01185-9. Epub 2022 Sep 16.
36. Stivers, T. & Timmermans, S. The Actionability of Exome sequencing testing results. Sociol Health Illn 39, 1542–1556 (2017).
37. Chen, G. T. & Geschwind, D. H. Challenges and opportunities for precision medicine in neurodevelopmental disorders. Adv Drug Deliv Rev 191, (2022).
38. Clarke, A. Harper’s Practical Genetic Counselling Eighth Edition. (2019).
39. Miller, M. et al. Sibling Recurrence Risk and Cross-aggregation of Attention-Deficit/Hyperactivity Disorder and Autism Spectrum Disorder. JAMA Pediatr 173, 147 (2019).
40. Oliveri, S., Ferrari, F., Manfrinati, A. & Pravettoni, G. A systematic review of the psychological implications of genetic testing: A comparative analysis among cardiovascular, neurodegenerative and cancer diseases. Front Genet 9, 624 (2018).
41. Byres, L., Morris, E. & Austin, J. Exploring Autistic adults’ perspectives on genetic testing for autism. Genetics in Medicine 25, 100021 (2023).
42. Cowan, J. S., Kagedan, B. L., Graham, G. E., Heim-Myers, B. & Bombard, Y. Health care implications of the Genetic Non-Discrimination Act. Canadian Family Physician 68, 643–646 (2022).
43. Chen, E. et al. Rates and Classification of Variants of Uncertain Significance in Hereditary Disease Genetic Testing. JAMA Netw Open 6, e2339571–e2339571 (2023).
Authors: C Aldridge, MS CGC, S Morrison MS CGC, JE Allanson MD FRCPC FCCMG, S Walji MD CCFP MPH and JC Carroll MD CCFP